摘 要:在数字技术加速扩散应用的背景下,职业任务属性可以更加微观、动态地刻画劳动分工变动的特征,成为重塑收入差异和社会分层的重要机制。基于新的文本信息处理和测度方法构建中文语境下的任务属性与职业数字化水平指标,并结合微观个体数据发现,2012—2022年间,城镇职业数字化水平提升,同时抽象任务需求增加;职业数字化水平和抽象任务的收入优势逐渐凸显,且二者交互强化工资溢价,但数字化水平的提升压缩了常规与手工任务的收入空间;职业数字化水平和任务属性的收入回报在不同所有制部门和不同受教育群体之间存在差异:民营部门在吸纳技术红利、兑现任务回报方面更具灵活性,高学历群体更易获得更高的数字化与抽象任务回报,低学历群体则面临技术错配与收入边缘化风险。数字时代的人才政策要把握数字化转型的战略机遇,识别各种职业群体面临的差异化条件,为实现人才引领驱动高质量发展作出相应的资源配置优化与结构升级。
关键词:数字化转型;职业任务属性;部门差异;教育水平;收入分配
作者吴愈晓,南京大学社会学院教授;葛霆,南京大学社会学院副教授;贺光烨,南京大学社会学院教授。(南京 210023)

近年来,数字化转型正以空前速度席卷全球。这一进程不仅标志着技术范式的全方位革新,也深刻影响了国家发展模式与社会结构。在数据驱动与智能决策的驱动下,传统的生产方式、工作
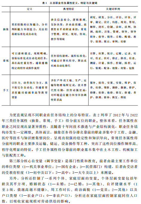
在这一背景下,原有基于“教育—技能—职业”的劳动力市场研究范式逐渐暴露出识别力不足的局限,尤其是在职业内部任务结构迅速重组的现实中,仅依赖职业划分已难以捕捉技术变迁所激发的深层次不平等机制。本文从职业到任务的分析转向,正是对这一挑战的回应。任务结构提供了更细粒度、动态性的识别单位,使研究者能够精确识别不同任务组合所面临的技术替代或协同风险,尤其适用于数字劳动中劳动过程碎片化、自动化与认知升级并存的环境特征。更为重要的是,中国劳动力市场内部的技能差异和任务多样性具有突出的复杂性,单纯依赖职业分类易掩盖关键结构性变化,进而误判技术扩散与不平等之间的关系。
近年来,国内已有部分研究尝试将任务内容引入中国情境,并初步构建了反映职业技能、自动化替代风险、认知密集程度等维度的指标体系。这些探索为本土化的任务分析积累了有益经验。然而,现有研究仍面临三重局限:第一,理论嵌入不足,多数研究直接沿用西方理论模型,无法系统呈现中国情境下的所有制结构、教育转型与技术治理逻辑;第二,在数据基础上,多依赖英文职业数据库,难以与中文职业分类系统和微观收入调查数据有效整合,限制了实证可操作性;第三,分析层级多集中于行业或省域层面,缺乏以任务维度识别个体层面收入分化机制的微观视角。因此迫切需要一种能够嵌入中国制度背景,同时提升不平等机制识别力的理论框架与研究路径。
一、理论和分析框架









二、数据、变量与方法





三、实证分析结果







结语
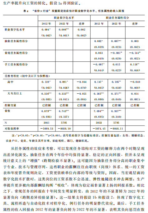
更为重要的是,本研究将“技术—任务—收入”机制置于中国特有的制度结构中加以考察。与西方发达国家不同,中国技术进步的演化路径及其后果高度嵌入国家发展战略与体制安排之中。本文引入“部门性质”与“教育分层”两个制度性维度,揭示了技术变迁的回报机制在不同组织环境下的差异化表现。国有部门尤其是机关事业单位的统一薪酬体系与等级晋升逻辑显著弱化了任务属性在工资形成中的边际作用,而民营部门由于对生产率差异更为敏感,任务结构的变化更快反映在收入上。教育分层亦通过形塑个体的技术匹配能力与任务适应性,成为工资差异的重要来源。高学历群体在抽象任务中更能发挥协同优势,但在常规任务中存在失配效应;低学历群体则因技术错配与培训缺位而难以转化生产率回报,形成“教育门槛效应”。
上述发现表明,中国的数字化转型并不是在一个统一、均质的制度环境中均衡推进,而是在多元组织形态并存、制度差异显著的结构中呈现分化进程。机关事业单位和国企的技能回报通道相对稳定,但在长期内可能对技术变迁反应相对迟缓;民营部门的收入结构则更快地反映技术与任务变化,职业地位的波动性和不确定性随之增加。换言之,中国的数字化进程呈现出多层次、多路径的发展态势,与制度结构紧密交织。这种格局可能扩大不同部门之间的机会差距,使社会分层呈现出制度因素与市场因素共同作用的复合特征:在机关事业单位和国企,地位获得更多依赖组织规则和资历积累;在民营部门,职业竞争更依赖技能更新与市场表现。制度与技术的互动可能会在未来相当长的时期内塑造中国的劳动力市场结构演变轨迹。
总之,中国的数字化转型是在多重组织逻辑与资源分配差异化的制度格局中展开。面对这种复杂机制,在理论上需要构建兼顾任务属性与制度嵌入的分析框架,而在政策上则应以分部门的策略为导向强化面向任务的技能识别与再培训体系。只有基于对制度和技术交织的系统性理解,才能更有力地支撑国家对战略性人才结构调整的需求,并以更加协调和包容的方式引导社会向技术驱动的新阶段稳定过渡。
当然,本研究仍存在一定局限。一方面,职业数字化水平的测量依赖O*NET与中国职业编码映射,虽为当前广泛采用的方法,但其逻辑和内容未必完全反映中国职业内部的数字化水平变化,未来亟须建设本土化职业数字化数据库,以提升测量的情境适应性并减少测量误差。另一方面,本文使用的是两期截面数据,虽具有一定时间跨度,但仍难以揭示个体层面的职业任务变化与收入变动的动态机制。未来研究可借助纵向追踪数据或准实验设计,更有效地识别因果机制,深入探讨技术变迁如何在时间维度上塑造劳动者的收入轨迹与社会经济地位流动路径。
尽管存在上述不足,本文在理论整合、机制识别与方法创新等方面进行了有益探索,构建了一个嵌入中国制度结构、融合任务与技能视角的分析框架,揭示了数字化转型背景下任务回报机制的多层次差异与制度嵌入逻辑。中国的数字化转型不只是技术革命,更是制度再分配机制的重构过程。唯有将技术逻辑与组织制度嵌合分析,方能回应数字时代的转型挑战与政策需求,进而引导社会发展朝向更加包容、公平与可持续的未来。
〔本文注释内容略〕
原文责任编辑:余朋翰 责任编审:李凌静