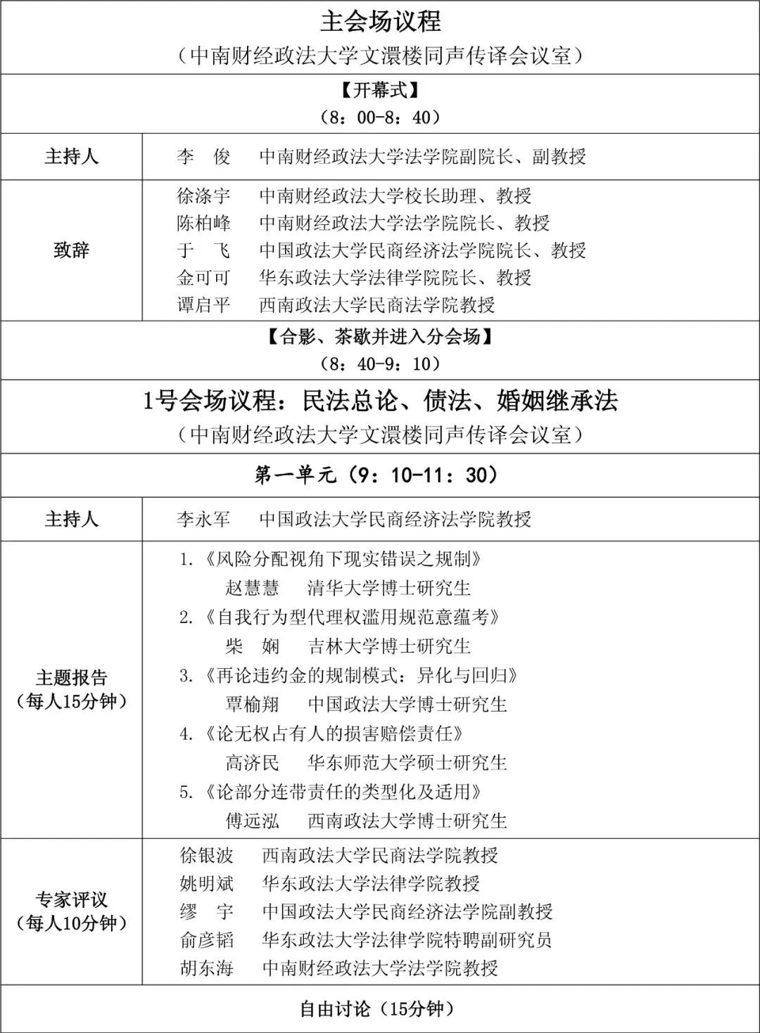
第三届“全国民商法博士生论坛”会议议程
主办单位
中南财经政法大学法学院
中国政法大学民商经济法学院
华东政法大学法律学院
西南政法大学民商法学院
承办单位
中南财经政法大学法学院
协办单位
《法商研究》编辑部
《法学》编辑部
《比较法研究》编辑部
《华东政法大学学报》编辑部
《西南政法大学学报》编辑部
《私法研究》编辑部
2023年3月18日
湖北·武汉





【参会人员】
陈柏峰 中南财经政法大学法学院院长、教授
陈晓敏 中南财经政法大学法学院副教授
戴孟勇 中国政法大学民商经济法学院教授
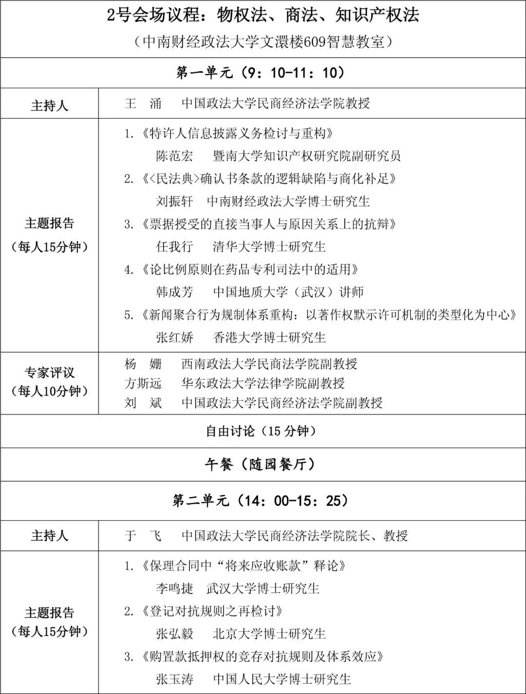
方斯远 华东政法大学法律学院副教授
胡东海 中南财经政法大学法学院教授
黄 忠 西南政法大学民商法学院教授
金可可 华东政法大学法律学院院长、教授
刘 斌 中国政法大学民商经济法学院副教授
李 俊 中南财经政法大学法学院副院长、副教授
刘 骏 华东政法大学法律学院特聘副研究员
李永军 中国政法大学民商经济法学院教授
李运杨 华东政法大学法律学院特聘副研究员
麻昌华 中南财经政法大学法学院教授
缪 宇 中国政法大学民商经济法学院副教授
任龙龙 西南政法大学民商法学院讲师
孙 文 华东政法大学法律学院特聘副研究员
谭启平 西南政法大学民商法学院教授
王 涌 中国政法大学民商经济法学院教授
徐涤宇 中南财经政法大学校长助理、教授
徐强胜 中南财经政法大学法学院教授
徐银波 西南政法大学民商法学院教授
席志国 中国政法大学民商经济法学院教授
于 飞 中国政法大学民商经济法学院院长、教授
姚明斌 华东政法大学法律学院教授
易 军 中国政法大学民商经济法学院教授
杨 姗 西南政法大学民商法学院副教授
俞彦韬 华东政法大学法律学院特聘副研究员
于宪会 西南政法大学民商法学院讲师
周清林 西南政法大学民商经济法学院教授
赵文杰 华东政法大学法律学院副教授
张礼洪 华东政法大学法律学院教授
张家勇 中南财经政法大学法学院教授
蔡增慧 华东政法大学博士研究生
柴 娴 吉林大学博士研究生
陈范宏 暨南大学知识产权研究院副研究员
傅远泓 西南政法大学博士研究生
高济民 华东师范大学硕士研究生
龚思涵 上海交通大学博士研究生
关华鹏 北京大学博士研究生
韩成芳 中国地质大学(武汉)讲师
胡巧莉 中南财经政法大学硕士研究生
黄彦霈 中国社会科学院大学博士研究生
李 昶 波恩大学博士研究生
李鸣捷 武汉大学博士研究生
刘 凝 北京大学博士研究生
刘振轩 中南财经政法大学博士研究生
任我行 清华大学博士研究生
覃榆翔 中国政法大学博士研究生
邬演嘉 华东政法大学博士研究生
严 立 对外经济贸易大学博士后研究人员
杨 勇 清华大学博士研究生
杨兴龙 华东师范大学硕士研究生
张弘毅 北京大学博士研究生
张红娇 香港大学法律学院博士研究生
张玉涛 中国人民大学博士研究生
赵慧慧 清华大学博士研究生
朱禹臣 北京大学博士研究生
(按姓氏首字母排序)
扫码在手机上查看