中国国际法学会2023年学术年会邀请函
尊敬的 女士/先生:
中国国际法学会2023年学术年会定于2023年5月26日至28日在北京举行。本届年会由中国国际法学会和中国政法大学主办,中国政法大学国际法学院承办。现诚挚邀请各位专家、学者、业界人士和在读学生参会并提交论文。现就本届年会有关事项说明如下:
一、会议主题
世界大变局下的国际法:守正与创新
二、会议议题(见附件2)
三、日程安排(以报到时收到的会议议程为准)
5月26日: 报到。
5月26日晚:中国国际法学会常务理事会会议。
5月27日: 年会开幕式暨大会报告、分组研讨会。
5月28日: 年会分组研讨会、闭幕式。
四、会议论文
年会征集论文,论文主题范围请参考附件2。
提交论文须采用WORD格式(请勿提交PDF格式文件,不便统一编辑)。正文前加300字左右中文摘要,3-5个关键词。论文实行脚注,每页重新编号。
请在论文首页左上方,注明论文所属议题部分及对应问题。如标明“本文属于第二部分议题项下‘中国涉外法治体系的构建与完善’”等字样。
请于5月5日前将论文发至邮箱:nianhuicupl@163.com。
5月5日后提交的论文将无法接收。基于环保和便捷,本届年会论文集采取电子版形式,不再提供纸质论文集。会务组于会前一周将论文集PDF发至与会者参会回执中的邮箱。
五、会议费用
会议费:人民币1200元/人;参会学生减半为人民币600元/人。
餐 费:会议期间(26日晚餐和27、28日中餐和晚餐)由会议主办方承担;早餐含在住宿费中。
住宿费:会务组统一安排住宿或自行联系周边酒店,费用自理。
交通费:往返交通费用自理。
六、会议费缴费方式、发票及住宿发票
会议费缴纳:报到时现场支付。
会议费发票:本届年会承办方委托的会务公司(北京东美会展服务有限公司)负责出具纸质版或电子版增值税普通发票。
住宿费发票:住宿酒店出具。
七、会议报到及住宿时间、地点
1.报到时间
5月26日12:00 – 22:00。
2.报到地点
北京友谊宾馆怡宾楼大堂(地址:海淀区中关村南大街1号院内)。
3.住宿地点
北京友谊宾馆怡宾楼、迎宾楼(地址:海淀区中关村南大街1号院内;酒店联系电话:010-68498888)。
友谊宾馆周边有若干快捷酒店,由于会议时间为旺季,周边快捷酒店不接受会务组统一控价占房,如参会人员自行联系酒店请务必提前预定。
4.会议酒店路线
北京友谊宾馆位于北三环四通桥西南角,海淀区中关村南大街1号。距离首都国际机场约33公里;距离大兴国际机场约62公里;距离北京火车站约15公里;距离北京西客站约8公里;距离北京南站约25公里。
首都国际机场:首都机场巴士4号线直达(首都机场至公主坟方向)友谊宾馆站下车;地铁首都机场线-地铁2号线-地铁4号线(人民大学地铁站D口出站);首都国际机场打车约80-130元。
大兴国际机场:地铁大兴机场线-地铁19号线-地铁4号线(人民大学地铁站D口出站);大兴国际机场打车约140-250元。
北京火车站:地铁2号线-地铁4号线(人民大学地铁站D口出站);北京站打车约50-80元。
北京西站:地铁9号线-地铁4号线(人民大学地铁站D口出站);北京西站打车约40-60元。
北京南站:地铁4号线(人民大学地铁站D口出站);北京南站打车约50-80元。
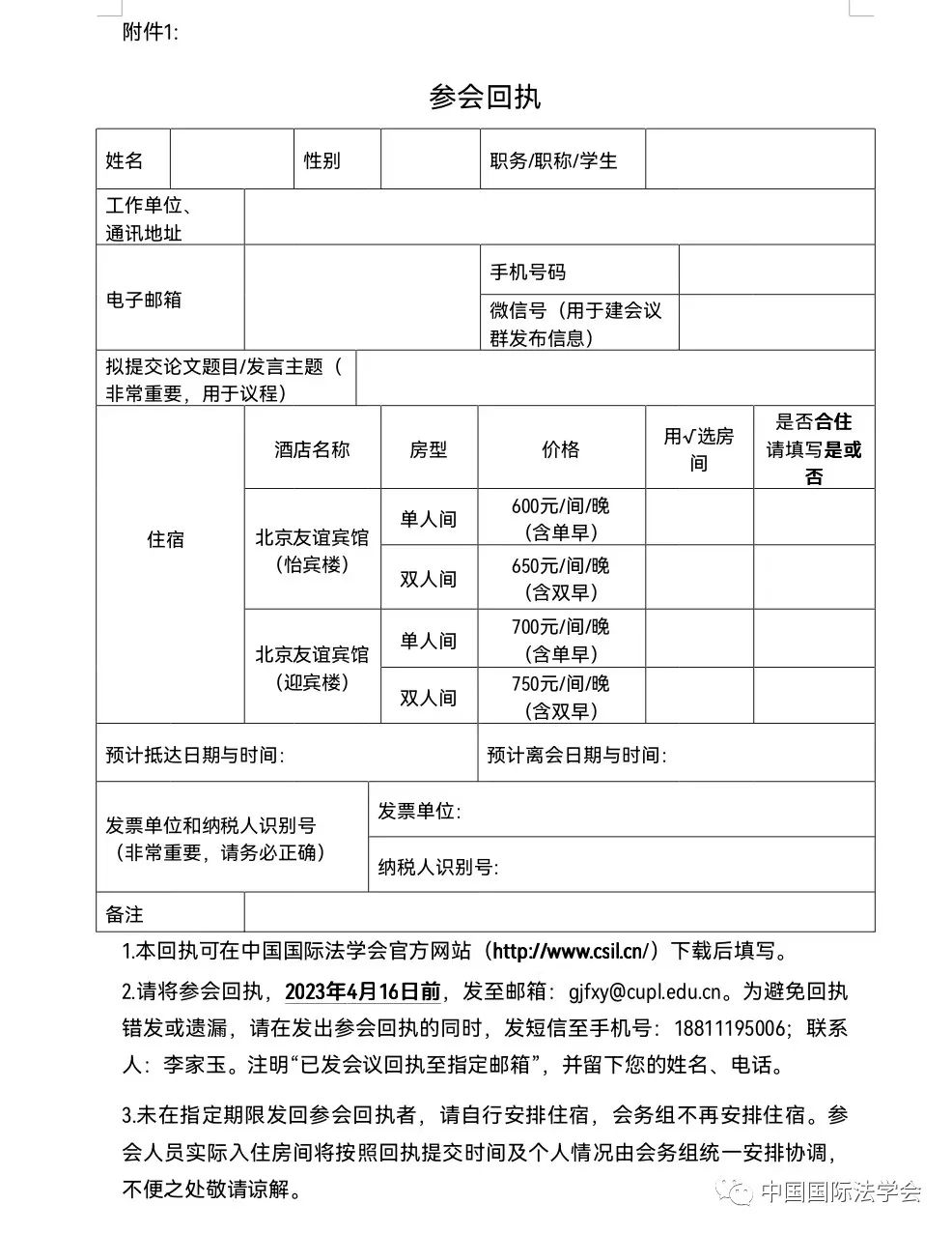
八、参会回执
请参会代表,2023年4月16日前,任选如下方式之一发回回执即可,请勿重复提交。
方式1:扫描回执二维码(见文后)填写信息并提交。
方式2:填写WORD版本参会回执(见附件1)。WORD版参会回执请发至邮箱:gjfxy@cupl.edu.cn。为避免回执错发或遗漏,请在发出参会回执的同时,发短信至手机号:18811195006;联系人:李家玉。注明“已发会议回执至指定邮箱”,并留下您的姓名、电话。
友情提示
1. 未在指定期限提交参会回执者,请自行解决住宿,会务组不再安排住宿。
2. 在参会回执中选择由会务组统一安排住宿者,请务必到会住宿,以避免因预定房间空置造成损失。
九、会务组联系人
王红艳:13693059054
李家玉:18811195006
中国国际法学会 中国政法大学
二〇二三年二月二十二日
参会回执二维码:

附件1:参会回执(WORD版)

附件2:中国国际法学会2023年学术年会主题暨分议题

扫码在手机上查看