摘要:在研究人类社会的传播技术与文化关系方面,法国学者雷吉斯·德布雷(RégisDebray)的“媒介学”在中外传播学界产生了广泛的影响,为技术媒介和社会的互动关系研究开辟了新的思路。在此背景下,本研究采用历史实证主义方法,通过对媒介学思维路径的分析,试图把握媒介学的方法论逻辑。研究发现,德布雷的媒介学揭示了技术创新的文化建构效果,即微观主体借助技术策略和话语战术构建宏大的(宗教) 话语叙事(如基督教),在方法论具有深深的福柯的系谱学烙印,凸显话语体制的历史性问题。研究认为德布雷媒介学所关注的象征性和技术物质性构合问题具有明显的“话语和权力”理论痕迹,其把话语实践与非话语实践互动模式挪用到文化史和技术史相关性的研究中,揭示了基于技术支撑基础上的象征性微观建构过程,即高级社会职能(如宗教、意识形态、艺术、政治等)和技术支撑(被组织的物质技术与被物质化的组织)的互动机能,二者不能彼此独立存在。媒介学不仅开辟一种传播学媒介效果研究的新途径,而且展现了“话语与权力”理论的阐释潜力。
关键词:媒介学;系谱学;方法论
作者单位:朱振明,中国传媒大学国际传播研究中心
项目基金:教育部人文社会科学研究规划基金项目(17YJA860029)
目前,在研究人类社会的传播技术与文化关系方面,法国学者雷吉斯·德布雷的“媒介学”(Médiologie)在中外传播学界产生了广泛的影响,为技术媒介和社会的互动关系研究开辟了新的思路。不过,作为法国社会人文思想的组成部分,德布雷的“媒介学”既不是一个新的学科也不是一个孤立的学术现象,而是“法国理论”①影响下的一个具体的学术话语实践,尤其是法国思想家米歇尔·福柯(1926-1984)的“考古-系谱学”理论。德布雷和福柯在法国乃至世界上并不拥有相同的学术地位,不过二者在处理人类社会的“物质性和象征性”构合上却是惊人的关联性,尤其在方法论方面:聚焦于“话语实践的非话语实践基础”(福柯)或“文化的技术支撑”(德布雷),简而言之,话语与广义技术(如程序、机构、媒介)或狭义技术(如大众媒介)的关系。福柯的“考古-系谱学”借助对人与客体、人与人、人与自己等关系的分析,提供给我们更多是一套有关“象征性与物质性”互动的微观思维模式(或微观权力物理学),而德布雷的“媒介学”主要以“基督教话语”为例来展示作为象征性的文化与物质性的技术间的互动。本研究试图借助对“媒介学”和“考古-系谱学”的分析,展示二“学”的方法论联系,一方面解开媒介学方法论令人敬畏的宏大叙事下的简单的微观互动现实,另一①“法国理论”(French Theory)是指自20 世纪60 年代开始出现在法国大学中的一批后现代社会人文科学理论,“解构”是其核心关键词。这些理论对世界学术界造成了深远的影响,尤其在美国。主要人物包括路易·阿尔都塞(Louis Althusser)、让·博德里亚(Jean Baudrillard)、米歇尔·福柯(Michel Foucault)、吉尔斯·德勒兹、雅克·拉康(Jacques Lacan)、雅克·德里达(Jacques Derrida)、弗朗索瓦·利奥塔(Jean-Fran?ois Lyotard)、皮埃尔·布迪厄(Pierre Bourdieu)等。方面便于读者从知识谱系角度来把握局部(尤其法国本土)知识生产的创新性挪用,换句话,只有从“法国理论”的传统下来把握“媒介学”才能一目了然。文章分为以下几部分:第一部分介绍媒介学及其核心理论概念;第二部分展示何为系谱学;第三部分揭示媒介学的系谱学思维路径;第四部分指明媒介学作为媒介研究阐释方法的意义。
一、何为媒介学?
(一)媒介学的缘由
媒介学的知识意图不但是考察“精神仅仅是一个幻觉”“思想并不存在”和“骨头早于逻各斯”,更重要的是考察“观念如何变成了物质力量”[1] 。前者在于描述文化观念传递中技术支撑的重要性,后者在于展示象征性如何借助物质技术以动员群众来改变社会,观念要变成物质力量,离不开传播技术。德布雷的媒介学主要是法国学术传统下的产物,延续的是法国学术界的“中介化”(mediation)研究传统。在哲学层面上,它没有像德国哲学那样试图克服主体与客体、神圣与亵渎、理性主义与经验主义、心灵与身体间对立,而是在本体论、认识论和伦理-政治关系进行“中介化”处理,因此并没有像海德格尔那样把技术作为“座架”(Gestell)进行批判,而是采用一种不评判观点,在观念和物质之间插入一个由人-非人组成的空间来协调(mediate)二者的对立。[2] 这就是德布雷所说的“媒介学方法将终止在暗中遥控我们的那些传统的对立,如原创/ 复制、力量/ 行为、内部/ 外部、基质/ 现象、精神/ 物质,及其演变物:真实/ 虚拟、支撑/ 代码、载体/ 讯息”[3] 。由于媒介学视角关注“一个新的技术物体驱逐一个传统领域”并生产新的文化物质性的方法,而该主题又为英美学术界熟悉,因此德布雷的媒介学并没有在拉丁文化圈外形成多大的影响。[4] 德布雷对麦克卢汉的批判也仅限于后者把“希望和梦想都化约为工具的故事”,把技术看成文化历史的新基础;麦克卢汉在“工具故事”中遗失的是文化的一个特殊维度:文化过程要多于工具的变迁,因为工具自身不能产生忠诚,不能产生情感,技术只是中介化的物质载体(如印刷报刊、档案、视频)。[4] 于是,在德布雷的媒介学那里,“媒介技术的象征构建功能”[3] 被重视,体现为象征性的观念和作为物质性的技术成了文化传递和秩序形成的两个不可分割的方面,具体地表现为“我们记忆、传递和移动技术与我们信仰、思想和组织模式”[3] 间的互动,作为二者构合(articulation)的“中介化”过程成了理解媒介学的关键。
(二)媒介学的界定
媒介学这个新名词第一次出现在德布雷的著作《法国的知识权力》(1979 年)中。媒介学方案隶属于对文化中介化的全面反思,拒绝文化精神与技术载体的分离,其探讨的是象征世界的物质化过程。媒介学反对思想史中的观念中心主义和唯心主义,令人信服地展示观念本身不具备说服的力量,而是需要技术载体和机构的介入。[2] 媒介学感兴趣的不是意识形态本身,而是让这些意识形态成为可能的东西,即如何从新的工具种类的使用和实践中诞生新的社会机构,而又从这些机构当中涌现出活跃分子,成为社会运动/ 思潮的推动力量。[5]
在媒介学(mediology)中,“媒介”(medio)不是指媒介(media)而是中介化,即一套程序和中介体的动态集合,其介于符号生产和事件生产之间。[6] 这意味着社会和技术构合在一个“互动的现实”(transactional reality)中,精神借助信息传播和文化的传递被物质化在技术之中,“社会的”东西被组织在人类社会之里,实现了社会的再生产。同时,中介化又可理解为一揽子介于“能指与所指”或“符号与事件”之间的“中介化”实践,也就是,借助符号来表达事件不是随意的。实际上,这种“中介化”实践一方面提醒我们作为“能指”的符号与作为“所指”的事件间关系不是随意的,是中介化的结果,这从罗兰·巴特(Roland Barthes)的“现代神话论”和福柯的“话语实践”中都可找到其影子;另一方面,它还告诉我们这种中介化是借助文化和技术的互动来实现的,研究“中介化”就是去考察象征性在何种物质性基础上才能成为可能,物质性在何种象征性背景下具有了合法性。德布雷的媒介学感兴趣的是技术创新的文化建构效果,是想象性和物质性、思想和机器以及规划和装置间的关系,而且指出物质技术和象征形式从来不是相分离的。德布雷指出,当我们说自己的思考方法是“媒介学的”时,这意味着要从象征建构层面来思考技术:例如,当观察自行车的出现和女权主义的出现之间的关系时,才能谈论媒介学! 只有从道路、铁路、邮政、电报、电器等网络角度来谈论国家时,对国家(Nation)的思考才属于“媒介学的”。[3] 也就是说,只有谈论某种技术革新的文化结构效果(effets)或某种社会-文化事件(émergence)的技术基础时,媒介学才被涉及到。[3] 媒介学问题更多“不在于解释符号世界,而是理解符号世界的变迁、一个先知的教会变迁、一个研讨会的学校变迁、一个宣言的政党变迁、一个打印广告的改革变迁、启蒙的革命变迁……总之,象征形式的物质力量的变迁。”[6]
在德布雷那里,媒介学感兴趣的是“某种观念(idée)成为可能的原因并如何维持下去”。媒介学分析的是与传递-运输环境相关的“非常高级的社会职能”(如宗教、意识形态、艺术、政治等)、文化与技术的互动以及记忆-传递-转移技术与信仰-思想-组织方式间的互动。他把处理高级社会职能与传递技术结构的学科称作“媒介学”,并把确定一个人类群体的象征活动(宗教、意识形态、文学、艺术等)、其组织形式、与其抓取-记录痕迹并把它们置于循环中的方式间的关联性的做法称作“媒介学方法”。[6] 一个既定时期的社会的象征生产不能与同时代的记忆技术分开来解释,即,思想的动力不能与物理痕迹分离开来。
(三)媒介学的关键词:媒介域
“媒介域”是媒介学核心关键词。在历史视角下,媒介学基于一种历史分期,探究的是某一局部的理性化过程。媒介域是由信息传播的媒体配置(包括技术平台、时空组合、游戏规制等)所形成并包含社会制度和政治权力的一个文明史分期。由于存在着不同的国家与文化,人们的发展并不遵循相同的技术节奏,因此媒介域的分期也不同。[7] 媒介域旨在标示处于支配地位的传播和传输系统,文化就围绕这些系统在一段时期内并在一定“媒介域”中保持稳定。在媒介学那里,“媒介域”就是指一种技术与象征环境或框架。[8]
“媒介域”是一个动态的复杂的生态系统,其围绕一种处于支配地位的传播媒介组织起来,通常情况下这种媒介是最新的。[7] 媒介域又“是一种超验的技术,其先验地规定了意义及事件的生产条件。”[9] 它可“包括诸多生态系统或文化微环境”[7] 。媒介学中的媒介既包含狭义的传播媒介(如书籍、电视、照相机、电报、数字网络等),也指广义的媒介(如道路、铁路交通网络,邮政网络,输电网络等),甚至把技术扩展到“生活的战术”。当德布雷在《普通媒介学教程》中指出“去象征化会导致整个社会生活灭亡”的时候,意识形态史所依赖的技术也被准确定义为“一种生活的战术”。[9] 德布雷依据不同的传播媒介把媒介域分为以下几种:语言域(口头传递)、书写域(印刷和书写)、视频域(电视和影像)和超级域(数字网络)。[7] 这些媒介域在时间上依据技术不断革新而出现,不过它们相互共存,在基础设施和使用方面相互叠加。在《普通媒介学教程》中,德布雷把人类文明史仅划分为三个不同的媒介域:文字(逻各斯域)、印刷(书写域)和视听(图像域)。他指出对于媒介域的把握需要注意以下方面:
“——人类的思想活动不能脱离当时的媒介技术的记录、传递和储存;
——维持记忆的技术手段是第一位的;
——占统治地位的传媒系统是一个时代的社会组织的核心;
——每个时代的媒介域都可能混杂着不同的技术载体;
——每个时代的传媒方式的主旨就是对其时代进行定义或制造信任;
——传媒系统的技术特征是理解每个时代的象征系统的主要线索。”[5]
作为文化的准生态环境,这些媒介域表现为一些拥有诸多面相的、有机的、可见的整体:技术、权力形式、参考价值、文化的生产类型。[10] 因此,借助技术的物质性和精神象征性间的互动,德布雷的媒介域成了一个生产意义、观念秩序和社会现实的装置。
二、何为系谱学?
(一)系谱学的内涵
在考古-系谱学视角下,福柯认为自己的研究对象是“主体”,主体不仅处在复杂的生产关系和意义关系之中,而且也处在权力关系之中。历史和经济理论为生产关系找到了合适的工具,语言学和符号学为意义的研究提供了工具,系谱学于是被用来描述权力与主体的关系,在这里权力超越了传统的权力(如法制、君权)概念,被扩大到力量关系;超越作为内部合理性的权力,走向作为对抗策略的权力观。[11] 于是形成了福柯的具有鲜明特色的考古-系谱学方法论。
具体而言,在方法论层面上,福柯的方法主要体现于采用体现话语生成的、表现为解析话语生成条件的历史横向维度的考古学以及解析权力、知识、主体化互动关系的历史纵向维度的系谱学———权力关系如何作为知识形式和主体性形式的模具来发挥作用。实际上,系谱学是考古学在历史维度上的延伸,系谱学和考古学彼此构合在一起。为了便于表述福柯思想的发展阶段性,便有了考古学和系谱学的明显区分。具体而言,“考古学更多是这样一种研究,其试图寻找认识和理论成为可能的原因;根据何种秩序空间,知识才得以形成;依据何种历史先验并在何种实证性元素中观念才可能出现,科学才得以构成,哲学中的体验才得以表现,合理性才得以形成、解体和快速消失。”[12] 虽然,考古学分析对象主要是科学话语,但这种方法也可以用于其他领域,因为“考古学试图描述的不是具体结构中的科学,而是不同的知识领域。”[13] 福柯的“系谱学”也不是一门学科,也是一个研究领域,其“绝不是为了追溯过去,重建历史叙事的连续性,而是从多元性、扩散、偶然性、意外等出发,去恢复特殊性的事件”。[14]
对福柯而言,系谱学作为对起源的分析,其存在于身体和历史的构合之中,进行系谱学研究就必须显示浸淫于历史的身体又要把历史看成身体的解构者。[15] “系谱学”分析试图重构知识与认识对象(客观化)及认识主体(主观化)发生关系的方法,展示知识、权力、主体、客体等之间互动关系的历史性。法国福柯研究专家勒维尔(Judith Revel)对福柯考古学和系谱学的演变做了很好的描述:“‘考古学’概念经常出现在福柯20 世纪60 年代的著作中,成了时至70 年代的研究方法。在重构历史一个历史领域方面,福柯实际上在通过不同的维度(哲学的、经济的、科学的、政治的等)来获得某个特定时期知识话语诞生的条件。福柯没有去研究这些观点演化的历史,而是集中于具体的历史片段,尤其是古典时期和19 世纪初,不但描述不同局部知识在特定时期围绕新的认识客体的形成方法,而且观察彼此之间如何相呼应,如何在横断面上勾勒出一个结构严密的认识形态(或结构)。如同《词与物》的副标题所示(人文科学考古学),它不是要创立考古学,而是构建一种人文科学考古学,它不是一般的范式描述。而是把不同话语事件(局部知识)和权力联系起来的机制的横截面图。考古学指向的是当前,为了了解我们所处的现状……在20 世纪70 年代,由‘考古学’转向‘系谱学’在于强调,在横向阅读话语性(即横切面构型研究)之外,还存在着纵向阅读我们话语体制的历史决定的必要性。”[14] 通常情况下,研究者们把福柯的研究分为三个时期:围绕“知识”的考古时期、围绕“权力”的系谱学时期和对伦理及主体化形式的研究———这基本成了共识。
(二)话语、权力与技术的关系
在福柯的系谱学中,权力是通过技术程序设置表现出来,因此话语与权力的关系在此意义上表现话语与技术的关系。福柯曾说,令其感兴趣的是某人在某时刻说了某事及其功能。于是,福柯要去思考的不仅是所言说东西的功能,而且还要描述其与外部环境(话语实践与/ 或非话语实践)的关联性(即外在性)。“被言说的话语”就要涉及内部结构原则和外部结构原则,并且拥有不同身份与界定,因此在福柯的界定描述中,话语是事件、是事实、是实践、是战术组、是一揽子陈述、是一系列非连续的片段、一套策略,等等。福柯在《话语的秩序》中说:“在所有社会中,话语的生产是通过一定数量的程序来控制、选择、组织和再分配,这些程序的作用在于谋取权力和防止危险,控制偶然事件,避免沉重而可怕的犯罪。在我们这样的社会中,人们当然认识排斥程序。我们清楚地知道,我们没有话说一切的权力,我们不能不分场合地去讲,任何人不能随便地乱讲。”[16] 这使我们想起德布雷的相同表述:“一个社会群体、一个执政党、一个领导人不能长期地随便乱说,或试图通过随意的渠道来传递随意的信息。”[9] 就“权力与话语”关系而言,权力与话语彼此联系,不可分割。一方面,话语是权力行使的工具与效果,是权力关系装置的组成部分,“其运载并(在既能巩固权力又可破坏、展示权力、阻挡与削弱权力的意义上)生产权力”[17] ;另一方面,权力则通过话语发挥作用,“权力形成知识,生产了话语”[18] 。福柯在1972 年有关“对话权力”的采访中,明确地指出:“我所从事的分析类型不是去论述会讲话的主体的问题,而是去观察话语在一个策略系统中发挥作用的不同方法。以及在这个系统中,权力隐藏在哪里,权力为何种话语发挥作用。权力并不外在于话语,权力不是话语的起点与源泉。权力是透过话语发挥作用的东西,因为话语本身是权力关系策略装置中的一个元素。”[18]在“话语作为权力工具”的意义上,“话语功能”形塑了“主体性”[19] 。
福柯也清楚地指出,“话语不仅存在于我们所说的东西以及我们讲述它们时所采用的方法,同样也存在于我们没有说出的,以及拥有我们姿势、态度、存在方法、行为方式与社会安排等烙印的东西之中,以往对社会关系话语(尤其政治话语)的分析主要体现为一种二元模式:支配话语与被支配话语的对抗,位于两者之间的是阶级障碍以及来自压迫、排斥和压抑的模式。”[18] 自己要做的就是规避这种视角,“把话语看成一个策略领域,一种策略装置,在这里,元素、策略和武器不停地从一个领域流向另一个领域,不停地在对手间进行交换,不停地转向使用者的对立面。”[18] 作为策略装置,话语战术就表现为一个权力和知识装置。[20] 这意味着,话语-权力建构性的微观动力来自知识和权力的互动。这就如福柯所说,对话语形成的分析“不是根据意识类型、观察的形态和意识形态的形式来进行的,而是从权力关系的战术和策略来着眼”[18] 。而从“战略和战术角度来研究权力意味着把权力当成一种技术来分析”[18] ,作为“程序”和“技术”来思考,即作为“被发明、被优化且不断发展的程序来分析”[11] 。
德布雷的技术是人类学中的具体文化存在,福柯的技术是社会学视角下策略程序存在,但都成了构建社会象征秩序的手段。实际上,从人类学出发,二者都属于文化范畴;另从技术哲学出发,无论德布雷的作为具体媒介技术还是福柯的作为管理艺术的权力策略技术,都来源于古希腊的技艺(téchne)[21] 。由于技艺的双重机能,衍生出了当下用来描述科学、方法和程序的“软技术”和用来支撑具体技术(如机器)存在的“硬技术”。[22] 在此技艺意义上,二者本无区别。
三、媒介学的系谱学思维路径
(一)媒介学的历史观:系谱学的幽灵
福柯的系谱学深受德国哲学家尼采(Friedrich W. Nietzsche,1844—1900)的影响,认为哲学的作用在于分析“现实”。福柯指出“尼采是第一个把哲学界定为试图知道发生了什么、现在正发生着什么的活动。换句话,过程、运动和力量贯穿于我们身体之中。我们不知道这些过程和这些力量,无疑,哲学家的任务就是分析这些力量,分析它们的现实性。”[23] 这就是在系谱学的视角下,作为认识论和方法论的哲学不再为其他学科制定规则和做出判断,不再是对世界、认识或人的自治思考,而是走入诸多的活动领域,“所有去发现和创造的人,所有改变这个世界的某件事情、认识或人们生活的人,在一定程度上都是一个哲学家。”[24] 于是,“哲学的作用是分析作用。哲学已经不喜欢去说永久存在的东西。哲学现在拥有更艰难和难以捕获的任务:去说发生的事情。”[24] 换言之,哲学的任务是去分析“现实”。德布雷在哲学层面上也正是沿着这条系谱学的路径:“我们愚蠢地认为哲学的现实性在于坚持其质询的永恒性,哎,完全不是这样! 哲学以后将屈服于‘现实’。”[25] 显而易见,媒介学的哲学观已不只是去关注认识,更多是对我们生活其中的世界进行批判分析,分析我们的生活、所说与所做。
德布雷的媒介学史观也不是去寻找一个奠基性起源,然后由此源头来延续一个完整的线性过程。如同尼采和福柯一样,在德布雷那里,“上帝死了”。不过热衷于宗教秩序的德布雷更换了说法:这不是因为上帝死了,实际上,是因为本能的、无意识的神学的死亡,这种无意识神学促使我们为所有历史赋予一个起源,然后一个过程;先赋予一个创造者,然后是创造物;先赋予一个本质然后是现象;先赋予一个理想的目标,然后是使用的手段。[3] 媒介学研究颠覆了传统的历史顺序含义,起源是在最后被提出,同时消解了传统哲学中的二元对立,如内/ 外、中心/ 边缘、身体/ 灵魂、物质性/ 精神性。当福柯的考古-系谱学家在断裂中寻找新的话语生成规则的偶然性线头时,德布雷的“媒介学家是一只狗。它得意于盯着地面,在角落中嗅到线索”[5] 。在寻找技术物质性与文化象征衔接的“偶然性”及其互动的理性化过程。
德布雷不赞成为历史寻找一个起源,而是遵循福柯的系谱学,把注意力集中到为学说、宗教、主义、意识形态等找出存在的可能性条件。于是,不是某个人或主义者创造了某个学说,而是有关某个主义的中介化过程创造某个“主义者”,用系谱学的话来说,是话语实践(如使陈述功能发挥作用的规则)与非话语实践(如机构、过程,技术程序等)的互动使某个“主义者”对象的存在成为可能。德布雷又把这描述为“被传递的对象并不预先存在于其传递的过程之前”[3] ,换句话,传递过程(或中介化)构建被传递的对象,过程生产起源。用福柯系谱学的表述,就是勾勒某话语及其对象的话语实践“形成于技术组合、机构、行为模式、传输和扩散类型,以及施加并维持它们的教育形式中”[26] 。于是“主义”的创始人其实是主义的产物而不是相反,这如福柯在分析“有关疯癫的话语”时所示,我们不能脱离疯癫话语来谈论疯子,不是先有“疯子”而后才出现“疯癫”话语。
(二)媒介学的内容-形式观
媒介学意味着系谱学的内容-形式迹线。虽然德布雷不断强调考古学和媒介学的差异,认为前者强调内在于话语内部的陈述规则,后者则关注陈述对人所产生的情感效果,并生动地指出“媒介学家不演奏音乐,只评估大厅中的音响效果”,认为“在(媒介学的)讯息方面,‘人的历史是观念的法庭’,接收决定着输出的价值。在(考古学的)知识陈述中,由于陈述脱离陈述的条件,所以公众的接受不会产生差异”[9] 。并举例说,福柯的《话语的秩序》一书之所以得到的广泛关注和讨论,不仅仅是因为其话语或逻辑条件,而且还要归功于作为传播媒介的扩音器的选择。就此,德布雷指出,媒介学和考古学的关注点是彼此颠倒的:媒介学不关注“话语来自哪里,而是关注话语实际生产了什么”[9] 。因此,体现为媒介学讯息的技术使用形态与社会接收语境的“形式”只是考古学的“内容”。我们从德布雷的描述已经看到,他已把话语、陈述和讯息看成同等功能的东西,媒介学考虑的只是它们所产生的结果。① 实际上,德布雷“挪借”了福柯考古学对话语、陈述以及知识的分析(见“话语、权力与技术的关系”部分)。从德布雷的行文逻辑中我们可以看出,他想表达的是,媒介学的讯息(内容)-传播技术(形式)组合有别于福柯的话语(形式)-权力技术(内容)组合,表明前者只关注讯息通过传播技术产生了何种效果,有别于后者从权力技术条件出发来分析话语的产生。但当我们深入分析福柯的“话语与权力关系”时,就会发现媒介学和考古学并不存在颠倒现象,只是分析的层次不同。
若以德布雷钟情的基督教话语为例,媒介学“福音讯息”概念差不多相当于考古学用来形成话语的“知识”(savoir)———知识是在某个话语实践中可谈及的东西[13] ———而不是考古学的“话语”。也就是说,如果对媒介学和考古学做比较也只能在同一层面上进行,即基督教话语(基督耶稣)对科学话语(话语对象);福音讯息对知识;传播技术对权力技术。而不是上文的对比组合。福柯认为,“权力和知识构合在话语之中”[17] ,话语在微观上是知识与权力(或权力技术)互动的结果,知识来自权力又是权力行使的工具[27] ,权力(或策略程序)生产了话语。于是,当我们沿袭考古-系谱学的思路来描述媒介学时,很明显,如同考古学的知识和权力策略技术的互动构建了科学话语及其对象一样,媒介学的讯息与传播技术的中介化构建了基督教话语及其教主。因此二者并不存在“形式”与“内容”的颠倒。
(三)作为“装置”的“媒介域”
福柯曾说:“在话语问题中,令我感兴趣的是某人在某时刻说了某事。我努力说明的不是意义,而是因某事在某时刻被说出所拥有的功能。”[18] 德布雷持有相同的观点:“我处理的不是大众媒介本身,而是符号;其他人真正关注的是符号的意义,而我则对符号的功能感兴趣。”[6] 只不过,在福柯那里实现某种功能的是“装置”(dispositif),而德布雷那里则是“媒介域”。福柯在谈论“装置”的意义和方法论功能时,指出“我用此概念来显示的是一套完全异质的东西,其包括话语,机构,建筑布置,规则决定,法则,行政措施,科学陈述,哲学的、道德的及人类学的命题,简而言之:既包括说出的又包括没说出的,这就是装置的元素。装置本身就是我们在这些元素间建立起的网络。”[18] 就是这种元素决定了现实、秩序以及何为真理,而这在德布雷那里则借助由物质性和象征性构合的“媒介域”来进行。
如在福柯那里,“真理”话语不是传统认识论中命题的对错与虚假之分,而是由言说的方式来决定的:“像在我们西方社会(或可说全球社会)中,每时每刻都在生产真理的效果。人们在生产着真理。这种真理的生产不能与权力和权力机制割裂开来,因为这些权力机制使这些生产成为可能,并促使了这些真理的生产,这些真理的生产也具有了权力的效果,它把我们联系在一起。我所关注的就是这些真理/ 权力、知识/ 权力间的关系。”[18] 福柯用“真理”来指一套程序,该程序能够在每时每刻让每个人发表被看作是“真实的”(vrais)的东西(或真理)[18] 。同样,德布雷也认为,“一个‘观点’有效不是因为它是真实的,而是它被看作是真实的。”[9] “一个观点动员群众的能力、修正权力关系平衡的能力、或诱发某种行为的能力并不依赖于是它的真理价值。它与被历史和社会决定的传递方式以及黏合的类型有关”[28] 。显而易见,德布雷的真理观是“系谱学的”。
(四)媒介学方法的福柯系谱学实质
福柯系谱学主要探讨话语与权力关系的纵向历史性问题。德布雷认为“权力的再生产和话语的生产是不可分割的”[9] 。历史的类型学就基于不同的公共话语的控制程序之上,而这些程序则建立在影响关系的具有技术特征的功能之上。[9] “不存在与传递和再生产方式相脱离的‘话语秩序’”[9]也“不存先有社会后有权力;先有自然,后有制度;先有自由言语,后有位于其上或之外的恶劣约束”[9] 。“媒介学的理路或精神在于把每个活动领域指向支持它的媒介装置(dispositif)”[9] 。在德布雷建立的媒介学网站上,该网站明确指出:“如果一个人能够揭示象征躯体(一个宗教、一个学说、一种艺术体裁、一门学科等)、一种集体组织形式(如一个教会、一个教堂、一个学校、一个学院)与一个传播技术系统(记录、存储和流通痕迹),他就是个媒介学家,简而言之,如果一个人能够记录下某个人所说、所说的方法以及谁希望去重复它,他就是个媒介学家。”[8] 这实际涉及三方面的东西:话语(或知识)、机构和传播技术。其中传播技术和机构是德布雷的中介化的两个重要的构合面:作为被组织的物质技术维度(matière organisée,即MO),即讯息传输的物质性载体,与作为被物质化的组织或政治维度(organisation matérialisée,即OM),即生产、使用、散布并使技术工具和支撑合法化的机构(institutions)。这就是德布雷所说的“媒介学家的注意力不能单独聚焦于大众媒介,而且还要聚焦于复杂的调节知识、信仰和观点的技术和人文装置”[29] 。实际上,被组织的物质(MO)与被物质化的组织(OM)是福柯非话语实践的权力技术的主要元素。媒介学要做的是超越技术(物质性)和文化(象征性)的传统对抗,把象征性构建植根于物质性之中,用系谱学的话说,就是把话语实践植根于非话语实践之中。
媒介学方法要解决的问题是象征性与物质性的构合,真正讲述二者构合的案例是基督教话语的形成。在德布雷的媒介学那里,产出生产了投入;基督教发明了基督:这种本末倒置成了理解媒介学的关键进路![7] 德布雷引述《发明基督》(L'Invention du Christ:Genèse d'une religion)的作者毛里斯·萨科特(Maurice Sachot)的分析来揭示基督教的产生。基督教并不是一开始就存在,而是由其存在其中的文化环境制作和构建的结果。首先,每个人把自己的作为认识条件的想象、概念和描述添加到福音宣讲上,成了福音讯息的组成部分;其次,讯息传递(transmission)程序结构了一个“整体存在”,由于升天是在教会集会中实现的:礼拜行为、唱诗班、队列、朝圣……于是基督教传递具有了黏合功能,它把“基督徒”召唤起来并把他们集合在一起,而且借助不同的制度机构来宣布节日、甄别异教信众等;最后,信条的“真理”又和政治权力结合在一起。[7] 于是,讯息、被组织的物质(如文本)与被物质化的组织间的互动导致了基督教的产生,而基督教的话语对象则是教主基督———“基督是经过三个世纪被基督教组织通过一系列文化模式(犹太、希腊和罗马)创造出来的”[3] 。
德布雷又在《媒介学引论》中以基督教为例来说明媒介学的历史过程(4M):“所谓的福音讯息(mensaje)是以图表与教会团体(文本+基督身体或教堂)为媒介(médium),而该媒介在形成过程中又受限于一个或几个环境(medios)的条件(每个环境拥有自己的思维和行为模式),这些环境最终型构了被我们错误认为是原始的讯息(mediación)。”[7] 如果沿用系谱学的视角,该媒介学历史过程可誊写为:作为基督教话语实证性元素的“知识”以技术(如被发明的程序等)为媒介,而技术在采用的过程中又受限于不同的作为“环境”①的非话语实践,同时这些非话语实践条件又生产了基督教话语的“知识”。因为在福柯那里,技术是广义的,其指向“权力机制或权力程序”[11] ———在“权力在本质上是力量关系”[18] 与“权力是影响”[11] 的意义上,又是力量与影响机制或程序。福柯的权力技术不仅包括作为广义媒介的机构(如监狱)和狭义的媒介(如文本),而且涵盖作为程序的权力机制。这些媒介技术不仅受到作为环境的非话语实践的限制,而且也成了话语得以产生的物理支撑。于是被德布雷表述为媒介学过程的4M 完全可以用福柯的知识、技术、话语/ 非话语实践关系来涵盖与表述。媒介学的核心在于阐释“一个观念借助何种中介化成为一种物质力量”[9] ,即话语如何行使了权力? 其基本回答是:“像耶稣、马克思、希特勒等这些名人的奠基性文本能够对常人产生制度性影响,生产它们的集体实践,并作为其集体凝聚力的原则来发挥作用。所有这些是通过具体的物质客体介入(如文献和纪念物、身体和自行车、声带、广播和计算机屏幕)来进行的。这些物质性使观念的生产、扩散和传播成为可能。”[2] 换句话说,观念讯息需要借助技术程序来发挥作用。实际上,这就是权力技术的过程与程序使某个话语有了物质性力量。德布雷在思考技术和象征的互动中指出,作为争取信众身心并塑造其主体性的“‘意识形态统治’不是通过讯息的内容,而是通过强加和灌输它们的形式的安排来行使的。”[9] 如果从系谱学的角度出发,这告诉我们作为宗教的话语对信众的影响是通过作为权力的技术(如被发明的程序)安排(或装置)来实现的,意识形态统治是观念物质化的结果。
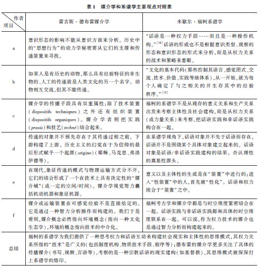
作为“法国理论”的重要组成部分,德布雷的媒介学具有深深的福柯系谱学痕迹。在《什么是媒介学》一文中,德布雷总结了媒介学的主要观点,从这些观点中,我们看到了系谱学思想的充分使用。这些媒介学观点共有七点[3] ,我们把其核心观点进行总结并与系谱学进行对比,便可清楚地看到二者的联系(见表1):

四、媒介学阐释的方法论意义
媒介学或中介化研究为文化和技术的跨学科分析提供了方法系统框架,它把社会科学整合在一起,克服了它们的局限性。例如,社会学研究集体性是如何形成的、社会是如何形成的,但是忽略了文化和技术的作用;符号学研究文化,但是忽略文化传播的物质条件;媒介研究集中于报纸、电视和互联网,但漏掉了其他传播和传输工具;技术的历史忽略了集体主体性的形成以及技术和社会组织对社会变迁的影响。这些缺乏一种统合历史和传输手段效能的社会—技术研究方法。媒介学就聚焦于文化传输的物质—制度条件,真正地处理因观念和意识形态因之而被代代传递的道路、渠道、车辆、车站、港口及其他各种各样的物质—制度载体,媒介学因此提供了一种把社会学和技术连接起来的视角。[2] 媒介学不只是对“智力技术”以及“运输手段”的尊敬,而更是导向一种新的描述“社会关系结构与传播技术相构合”的方法。媒介学打破了技术(时至现在被视作反文化)与文化(被视作反技术)间彼此孤立,能够系统地通过一方来思考另一方,彼此成了对方的研究进路。媒介学虽然存在于福柯系谱学的理路中,我们完全可以用系谱学来描述媒介学———无论是认识论还是方法论———甚至可以把媒介学考察当成系谱学的一个案例来讲述,但媒介学为我们提供了一个有关传播媒介的物质性与象征性的构合关系图式,为传播学研究中的“媒介与社会”命题提供了一种崭新的思路,同时也展现了福柯系谱学强大的阐释能力。如果说福柯发现了象征性和物质性互动来构建社会现实的哲学思维模式,那么德布雷则以具体传播案例揭示了现代传播技术和文化的互动结构。福柯的研究对人与人(系谱学)、人与物(考古学)、人与自我(伦理)等之间的关系进行了考察,德布雷则具体审视了文化史(人与人)与技术史(人与物)的互动关系。在传播史学意义上,德布雷借助媒介学“在20 世纪70 年代以来的蜚声国际史学界的第三代‘新史学’之外,另辟蹊径地找到一个研究方向,即把人类文明史上与信息移动相关的物质变量统合起来,借助技术性、物质性、微观性的研究为历史提供另外一个多元、偶然的开放视角”[5] 。另外,对德布雷媒介学方法论的分析再次提醒我们,对社会人文学科的认识论和方法论的思考应当与特定地区的学术传统联系在一起,要厘清某个学者的学术思路或流派,有必要回归其产生的学术环境。
参考文献
[1] Francois Dagognet. Une boussole philosophique dans Les Cahiers de Médiologie Communiquer/ transmettre,Coordonnépar Daniel Bougnoux et Fran?oise Gaillard,2001,11:8.
[2] Frédéric Vandenberghe. Régis Debray and Mediation Studies,or How Does an Idea Become a Material Force. Thesis Eleven,2007,89(1):31;28;29-30;25.
[3] Regis Debray. Qu'est-ce que la mediologie. Le Monde Diplomatique,1999,08. [2018-07-20] https:/ / www. mondediplomatoque.fr/1999/08/ DEBRAY/3178.
[4] Constantina Papoulias. Of Tools and Angels Régis Debray's Mediology. Theory,Culture & Society,2004(SAGE,London,Thousand Oaks and New Delhi),Vol. 21(3):166;166.
[5] 陈卫星. 传播和媒介域:另一种历史阐释——《普通媒介学教程》导读/ / 雷吉斯·德布雷. 普通媒介学教程. 陈卫星,王杨译. 北京:清华大学出版社,2014:21;16;65;7.
[6] Régis Debray. Media Manifestos. London:Verso Books,1996:17;8;11;6.
[7] Régis Debray. Introduccion a la mediologia. Barcelona:Paidos,2000:67;131;69;171;164;134;181-182.
[8] Médiologie. What is Mediology? Médiologie. 2014-09-01. [2018-07-20]https:/ / www. mediologie. org/ what-is-mediology.
[9] Régis Debray. Cours de médiologie générale. Paris:Editions Gallimard,1991:320;156-157;303;49;48;169;311;316;342;345;34;91;58.
[10] Jeanneret Yves. La médiologie de Régis Debray. Communication et langages,1995,104:12.
[11] Michel Foucault. Dits et écrits,IV,1980-1988. Paris:Gallimard,1994:223-225;189;189;235- 237.
[12] Michel Foucault. Les mots et les choses. Paris:Gallimard,1966:13;11-12.
[13] Michel Foucault. L'archéologie du savoir. Paris:Gallimard,1969:255;238.
[14] Judith Revel. Le Vocabulaire de Foucault. Paris:Ellipses Edition Marketing S. A. ,2002:37;15.
[15] Michel Foucault. Microfísica del Poder. Madrid:Las Ediciones de La Piqueta,1980:15.
[16] Michel Foucault. L'ordre du discours. Paris:Gallimard,1971:11.
[17] Michel Foucault. L'Histoire de la Sexualité I. Paris:Gallimard,1976:133;133.
[18] Michel Foucault. Dits et écrits,III,1976-1979. Paris:Gallimard,1994:149;465;123;123;39;329;467;299;404;407;87;87.
[19] Gilles Deleuze. Foucault. Barcelona:PAIDOS STUDIO,1987:134;57.
[20] Michel Foucault. Defender la sociedad. Buenos Aires:Fondo de Cultura Económica,2008:175.
[21] Omar Montoya Suárez. De La Téchne Griega A La Técnica Occidental Moderna. Scientia et Technica,2008,16(39):298-303.·96· 2019 年第3 期
[22] Zhouying JIN. Global Technological Change. From Hard Technology to Soft Technology. Portland:Intellect Books,2005:15-51.
[23] Michel Foucault. Estética,ética y herméneutica,Obras esenciales. Volumen III. Barcelona:Paidos,1999:152.
[24] Michel Foucault. Dits et Ecrits,I,1954-1975. Paris:Gallimard,1994:580;581.
[25] Régis Debray. Les Diagonales du médiologue:Transmission,influence,mobilité. 2001. Nouvelle édition[ en ligne].Paris:éditions de la Bibliothèque nationale de France. [2018-07-17]http:/ / books. openedition. org/ editionsbnf/1121.
[26] Michel Foucault. Dits et écrits,II,1970-1975. Paris:Gallimard,1994:241.
[27] Michel Foucault. Qu'est ce Que La critique ? Bulletin de La Société fran?aise de Philosophie,1978,84:49.
[28] Régis Debray,Critique de La Raison Politique ou l'inconscient Religieux. Paris:Gallimard,1981:116-117.
[29] Régis Debray. Histoire des quatre M/ / Louise Merzeau(Ed. ). Pourquoi des médiologues. Paris:Gallimard,2015:31.
扫码在手机上查看