内容摘要:8月11日 ,全国哲学社会科学规划办公室正式公示了2017年度《国家哲学社会科学成果文库》拟入选名单,共计39项成果拟入选,比去年减少了9项。
关键词:哲学社会科学;成果;文库;成果文库;社会科学
作者简介:
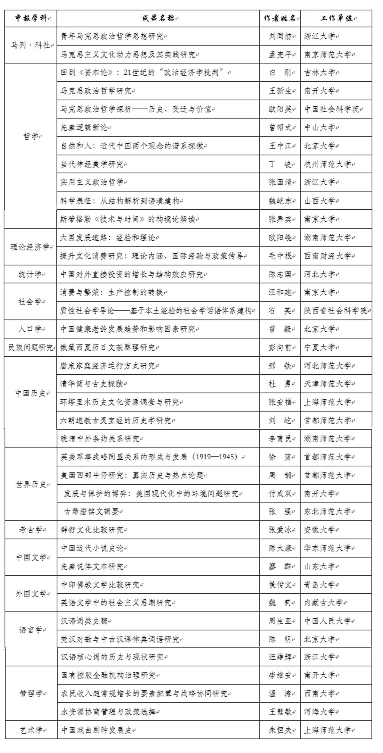
南开新闻网讯(记者 乔仁铭)8月11日,全国哲学社会科学规划办公室正式公示了2017年度《国家哲学社会科学成果文库》拟入选名单,共计39项成果拟入选,比去年减少了9项。我校3位教授的研究成果进入入选名单,分别是:王新生的“马克思政治哲学研究”、付成双的“发展与保护的博弈:美国现代化中的环境问题研究”、李维安的“国有控股金融机构治理研究”。
从高校表现来看,我校与北京大学、首都师范大学、浙江大学各有3项成果入选,湖南师范大学、南京大学、上海师范大学各有2项成果入选,中国人民大学、中山大学、中国社会科学院等21个单位均有1项成果入选。
全国哲学社会科学规划办公室于2005年设立了《国家社科基金成果文库》,目的是为集中推出反映现阶段我国哲学社会科学研究领先水平的优秀成果,充分发挥优秀成果和优秀人才的示范带动作用,鼓励广大哲学社会科学工作者以优良学风打造更多精品力作。2010年,《国家社科基金成果文库》进一步拓展为《国家哲学社会科学成果文库》。
《国家哲学社会科学成果文库》每年评审一次,入选成果将按照“统一标识、统一封面、统一版式、统一标准”的方式组织权威出版社出版,并由中宣部部长代表中央亲自向作者颁发荣誉证书。
《国家哲学社会科学成果文库》申报范围包括国家社科基金所有26个学科(含教育学、艺术学、军事学三个单列学科)。在今年的入选成果中,哲学学科领域有9项成果入选,中国历史和世界历史分别有5项和4项成果入选,其他学科领域入选成果均为2项以下。
2017年度国家哲学社会科学成果文库公示名单(共39项)








